





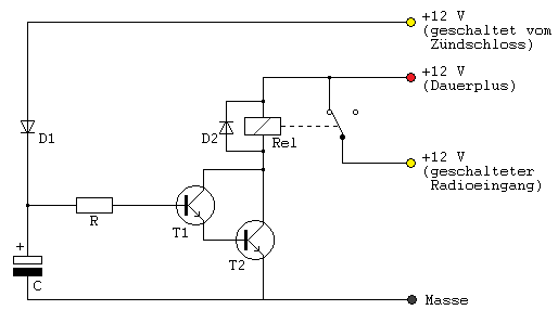
Geht ! Und das ohne Kondensator und Transistor ...
Ich habe am Zündschloss die Kabel ausgemessen und es ist nicht das Schwarz-Gelbe sondern das Schwarz-Weiße (schaltet dann zu, wenn der Starter Strom bekommt).
Dann je eine Diode an das neu gelegte vom Zündschloss und eine an das Orginal-Zündungsplus, damit das Zündungsplus nicht den Starter speist und das andere Ende ans Radio.















Wir und Ralf hat geschrieben:


F3R_DD hat geschrieben:Genauso hatte ich es bei mir probiert, aber beim Serienradio Radiosat6000 scheint der Stromverbrauch über die geschaltete Leitung größer zu sein, als bei deinem Nachgekauften.
Gruß!

Zurück zu HIFI, Multimedia, Innenraum
Mitglieder in diesem Forum: 0 Mitglieder und 43 Gäste